Google Groups no longer supports new Usenet posts or subscriptions. Historical content remains viewable.
Dismiss

Trasformatore per scheda climatizzatore LG

156 views
Skip to first unread message

DrFalken

unread,
Jul 4, 2023, 11:29:57 AM7/4/23
to
Buongiorno a tutti,

sto cercando di riparare la scheda dell'unita' esterna del
climatizzatore di mio fratello (e' un LG...rimarchiato De Longhi)
Ho individuato un trasformatore che presenta un'impedenza sul primario
di 2.1KOhm ed ho dedotto che sia da sostituire.
La sigla e' 6170A20004A, il produttore e' tale "DONG NAM ELECTRONICS"
(non esiste piu') ed i dati di targa sono:
- AC230V 50Hz
- DC12V 0.1A

Come posso sostituirlo ?

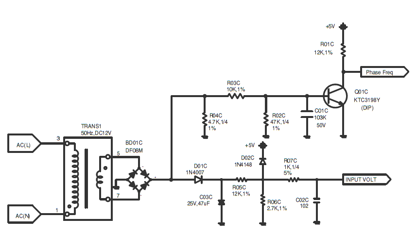
Schema: https://i.postimg.cc/BQfy5FRG/schema.png
Trasformatore: https://i.postimg.cc/MZgc96Yw/trasf1.jpg e
https://i.postimg.cc/XXM0dDdM/trasf2.jpg

Grazie!
Simone.

alfio

unread,
Jul 4, 2023, 1:24:54 PM7/4/23
to
DrFalken <drfa...@tiscali.it> ha scritto:


> Ho individuato un trasformatore che presenta un'impedenza sul primario
> di 2.1KOhm ed ho dedotto che sia da sostituire.

La tua dedizione potrebbe essere sbagliata.
Visto che lo hai già smontato, dagli la 230V sul primario e misura
cosa esce al secondario in AC.

--
non firmo niente

asdf

unread,
Jul 4, 2023, 2:18:35 PM7/4/23
to
On Tue, 4 Jul 2023 17:29:53 +0200, DrFalken wrote:

> Ho individuato un trasformatore che presenta un'impedenza sul primario
> di 2.1KOhm ed ho dedotto che sia da sostituire.

Per i trasformatori a bassa potenza come quello è normalissimo
che presentino una *resistenza* così alta.
(l'impedenza è la resistenza nel dominio della corrente alternata,
se hai usato un tester come normale ohmetro, quindi in continua,
hai misurato la resistenza, non l'impedenza)

Sarebbe facilissimo trovarne uno compatibile per sostituirlo,
ma, come ti hanno già risposto, quasi certamente non è lui ad
essere rotto.

sandro

unread,
Jul 4, 2023, 2:21:12 PM7/4/23
to
Il 04/07/2023 17.29, DrFalken ha scritto:
> Buongiorno a tutti,
>
> sto cercando di riparare la scheda dell'unita' esterna del
> climatizzatore di mio fratello (e' un LG...rimarchiato De Longhi)
> Ho individuato un trasformatore che presenta un'impedenza sul primario
> di 2.1KOhm ed ho dedotto che sia da sostituire.

E quale sarebbe il ragionamento che ha portato a questa deduzione?
A me sembra invece che il valore misurato sia in linea con un
dispositivo funzionante.

Ma se alimenti il primario con la rete, che esce dal secondario?


> La sigla e' 6170A20004A, il produttore e' tale "DONG NAM ELECTRONICS"
> (non esiste piu') ed i dati di targa sono:
> - AC230V 50Hz
> - DC12V 0.1A
>
> Come posso sostituirlo ?

Questa è facile: con un trasformatore 230/12 da una decina VA...



sandro

alfio

unread,
Jul 4, 2023, 2:54:09 PM7/4/23
to
"DrFalken" ha scritto nel messaggio news:u81dtj$4pg5$1...@dont-email.me...

>Schema: https://i.postimg.cc/BQfy5FRG/schema.png

visto lo schema completo, aggiungo per i partecipanti che non e' un
trasformatore di alimentazione, ma i 2 segnali indicati dalle frecce entrano
direttamente nel microprocessore.

sandro

unread,
Jul 5, 2023, 10:04:16 AM7/5/23
to
Forse è meglio che abbandoni...



sandro

DrFalken

unread,
Jul 5, 2023, 11:34:04 AM7/5/23
to
Il 04/07/2023 20:21, sandro ha scritto:
> Il 04/07/2023 17.29, DrFalken ha scritto:
>> Buongiorno a tutti,
>>
>> sto cercando di riparare la scheda dell'unita' esterna del
>> climatizzatore di mio fratello (e' un LG...rimarchiato De Longhi)
>> Ho individuato un trasformatore che presenta un'impedenza sul primario
>> di 2.1KOhm ed ho dedotto che sia da sostituire.
>
> E quale sarebbe il ragionamento che ha portato a questa deduzione?
> A me sembra invece che il valore misurato sia in linea con un
> dispositivo funzionante.

Il ragionamento (sicuramente sbagliato a questo punto) e' che finora mi
sono capitati sempre trasformatori con resistenza sul primario molto
bassa, al massimo qualche Ohm.
Grazie per l'informazione !

> Ma se alimenti il primario con la rete, che esce dal secondario?

Provato adesso: 12.3V (alternata) quindi funziona !
A questo punto vorrei evitare la 220V per individuare il guasto con un
alimentatore da banco: come consigliate di procedere ?

Tolgo DF08M (raddrizzatore a ponte) e sulle uscite collego
l'alimentatore partendo da una tensione piu' bassa (10V) ed una corrente
minima (100-200mA) ?

Grazie!
Simone.

DrFalken

unread,
Jul 5, 2023, 11:37:10 AM7/5/23
to
Il 05/07/2023 17:34, DrFalken ha scritto:
> Provato adesso: 12.3V (alternata) quindi funziona !
> A questo punto vorrei evitare la 220V per individuare il guasto con un
> alimentatore da banco: come consigliate di procedere ?

Riformulo: "per individuare il guasto con un alimentatore da banco" =
"ed usare un alimentatore da banco per individuare il guasto"

Simone.

RobertoA

unread,
Jul 5, 2023, 1:06:34 PM7/5/23
to
Perche' abbandonare?
Se sostituisce con un trasformatorino da 220/12V rifa' quel che faceva
l'altro, ammesso che l'altro sia rotto
Pure se lo trova diverso con zoccolatura diversa, lo puo' attaccare a
filetti, con quattro filetti mica si sposta, poi se funziona una bella
collata a caldo e si muove piu'
E' chiaro che e' roba non per alimentare ma per far capire
all'elettronica a che frequenza stanno dando la 220V al condizionatore,
ma un trasformatore e' la roba piu' semplice che ci sia
Se lo fai arrendere adesso, sicuramente non c'e' pericolo di spaccare
qualcosa o farsi male, ma neanche c'e' pericolo di aggiustare pero'


John Doez

unread,
Jul 5, 2023, 6:51:03 PM7/5/23
to
alfio wrote:
>>Schema: https://i.postimg.cc/BQfy5FRG/schema.png
>
>visto lo schema completo, aggiungo per i partecipanti che non e' un
>trasformatore di alimentazione, ma i 2 segnali indicati dalle frecce entrano
>direttamente nel microprocessore.

Che funzione dovrebbe avere?

John Doez

unread,
Jul 5, 2023, 6:55:30 PM7/5/23
to
DrFalken wrote:
>Tolgo DF08M (raddrizzatore a ponte) e sulle uscite collego
>l'alimentatore partendo da una tensione piu' bassa (10V)

Ma no, quel trasformatore serve anche per dare la fase della rete al processore,
gli serve l'alternata e se la tensione c'è non è guasto quindi lascialo lì.

Piuttosto che sintomi ha l'apparecchio, cosa non funziona?

alfio

unread,
Jul 6, 2023, 12:32:01 AM7/6/23
to
John Doez <sp...@ssore.ta> ha scritto:
Misura l'ampiezza della tensione di rete e la frequenza.

--
non firmo niente

sandro

unread,
Jul 6, 2023, 3:45:27 AM7/6/23
to
Il 05/07/2023 19.06, RobertoA ha scritto:
> Il 05/07/2023 16:04, sandro ha scritto:
>> Il 04/07/2023 20.54, alfio ha scritto:
>>> "DrFalken"  ha scritto nel messaggio news:u81dtj$4pg5$1...@dont-email.me...
>>>
>>>> Schema: https://i.postimg.cc/BQfy5FRG/schema.png
>>>
>>> visto lo schema completo, aggiungo per i partecipanti che non e' un
>>> trasformatore di alimentazione, ma i 2 segnali indicati dalle frecce
>>> entrano direttamente nel microprocessore.
>>
>> Forse è meglio che abbandoni...
>> sandro
>
>
>
> Perche' abbandonare?

Perché quel trasformatore funziona perfettamente, come è stato
confermato dalla prova, finalmente fatta...



sandro

sandro

unread,
Jul 6, 2023, 3:49:34 AM7/6/23
to
Il 05/07/2023 17.34, DrFalken ha scritto:
> Il 04/07/2023 20:21, sandro ha scritto:
>> Il 04/07/2023 17.29, DrFalken ha scritto:
>>> Buongiorno a tutti,
>>>
>>> sto cercando di riparare la scheda dell'unita' esterna del
>>> climatizzatore di mio fratello (e' un LG...rimarchiato De Longhi)
>>> Ho individuato un trasformatore che presenta un'impedenza sul
>>> primario di 2.1KOhm ed ho dedotto che sia da sostituire.
>>
>> E quale sarebbe il ragionamento che ha portato a questa deduzione?
>> A me sembra invece che il valore misurato sia in linea con un
>> dispositivo funzionante.
>
> Il ragionamento (sicuramente sbagliato a questo punto) e' che finora mi
> sono capitati sempre trasformatori con resistenza sul primario molto
> bassa, al massimo qualche Ohm.
> Grazie per l'informazione !
>
>> Ma se alimenti il primario con la rete, che esce dal secondario?
>
> Provato adesso: 12.3V (alternata) quindi funziona !
> A questo punto vorrei evitare la 220V per individuare il guasto con un
> alimentatore da banco: come consigliate di procedere ?

E' che non sappiamo nemmeno il difetto...


> Tolgo DF08M (raddrizzatore a ponte) e sulle uscite collego
> l'alimentatore partendo da una tensione piu' bassa (10V) ed una corrente
> minima (100-200mA) ?

Ma all'uscita di questo alimentatore composto da tre pezzi in croce hai
o no, quello che ci dovrebbe essere?
Perché ci stiamo accanendo in questo piccolo punto, risibile, a cofronto
di tutta la complessità dell'elettronica di gestione che ha un
climatizzatore?



sandro

DrFalken

unread,
Jul 6, 2023, 4:00:53 AM7/6/23
to
Il 06/07/2023 00:55, John Doez ha scritto:
> DrFalken wrote:
>> Tolgo DF08M (raddrizzatore a ponte) e sulle uscite collego
>> l'alimentatore partendo da una tensione piu' bassa (10V)
>
> Ma no, quel trasformatore serve anche per dare la fase della rete al processore,
> gli serve l'alternata e se la tensione c'è non è guasto quindi lascialo lì.
>

Ok pero' vorrei prima controllare i componenti passivi usando solo la
bassa tensione per capire se c'e' un problema di alimentazione degli
integrati.

> Piuttosto che sintomi ha l'apparecchio, cosa non funziona?

Ci sono 2 unita' interne ed entrambe presentano gli stessi sintomi:
all'accensione (non importa se in modalita' ventilazione o
raffrescamento) funzionano per qualche minuto, poi si interrompe la
ventilazione ed il LED power emette in loop una sequenza di 5 lampeggi,
pausa di 3s, 5 lampeggi, pausa di 3s...

L' unita' esterna non da segni di vita ed i 2 led (verde e rosso,
comandati dal processore) presenti sulla scheda restano spenti.

In corrispondenza della suddetta sequenza sul manuale di servizio c'e'
scritto:
- Title: Communication Indoor -> Outdoor
- Cause of error: Communication poorly
- Check point & Normal condition:
* Power input AC 220V. (Outdoor, Indoor)
* The connector for transmission is disconnected.
* The connecting wires are misconnected.
* The GND1,2 is not connected at main GND.
* The communication line is shorted at GND.
* Transmission circuit of outdoor PCB is abnormal.
* Transmission circuit of indoor PCB is abnormal.

Schema in PDF: https://www.docdroid.net/QCogXEj/schematic-pdf
Schema in PNG: https://i.postimg.cc/7Dsw-QTZN/Schematic.png

Ciao!
Simone.

DrFalken

unread,
Jul 6, 2023, 4:47:15 AM7/6/23
to
Il 06/07/2023 09:49, sandro ha scritto:
[cut]
> Ma all'uscita di questo alimentatore composto da tre pezzi in croce hai
> o no, quello che ci dovrebbe essere?

Come scritto ieri:
>> Provato adesso: 12.3V (alternata) quindi funziona !

Ciao!
Simone.

John Doez

unread,
Jul 6, 2023, 6:23:51 AM7/6/23
to
alfio wrote:
>Misura l'ampiezza della tensione di rete e la frequenza.

E cosa se ne fa di questi dati?

alfio

unread,
Jul 6, 2023, 6:37:53 AM7/6/23
to
John Doez <sp...@ssore.ta> ha scritto:
> alfio wrote:
>>Misura l'ampiezza della tensione di rete e la frequenza.
>
> E cosa se ne fa di questi dati?
>
>

Devi chiederlo a LG. :-)

--
non firmo niente

Franco Af

unread,
Jul 6, 2023, 6:42:10 AM7/6/23
to
Il 06/07/2023 12:23, John Doez ha scritto:
> E cosa se ne fa di questi dati?

forse potrebbe servire nel caso si vendesse lo stesso modello in diversi
paesi, giusto controllare eventuali problemi di tensione e frequenza.
(se sono questi i parametri controllati).

RobertoA

unread,
Jul 6, 2023, 6:43:39 AM7/6/23
to
Ehhh guardi la pagliuzza
Se ha verificato che un trasformatore e' abile, vuol dire che l'omo e'
in grado di fare questo e quello
Poi mi pare di capire che ci siano pure gli schemi, e che vuoi di piu'
dalla vita?
Fagli coraggio, no smonarlo

(Titolo su Rai2: Famoso NewsGroupper rimasto secco nel tentativo...)

alfio

unread,
Jul 6, 2023, 1:35:38 PM7/6/23
to
"DrFalken" ha scritto nel messaggio news:u85sbj$s0kb$1...@dont-email.me...
individua quello che nello schema e' chiamato "u-POWER MODULE", dai tensione
e verifica che tra i pin 1 e 6 ci siano 320Vdc, e poi verifica che produca
le 2 tensioni:
+5V su C03D
+15V su C05D

alfio

unread,
Jul 6, 2023, 3:55:52 PM7/6/23
to
"DrFalken" ha scritto nel messaggio news:u85sbj$s0kb$1...@dont-email.me...

perche' non posti l'intero service manual ?

DrFalken

unread,
Jul 7, 2023, 7:52:07 AM7/7/23
to
Certamente: https://docdro.id/BIzX9Mz
(la scheda e' a pagina 140)

Ciao!
Simone.

El_Ciula

unread,
Jul 8, 2023, 2:20:10 AM7/8/23
to
DrFalken <drfa...@tiscali.it> ha scritto:
Io mi limito a quello che leggo riguardo gli errori.

Pare un errore di comunicazione tra le unità, verifica il
serraggio dei fili di comunicazione sulle unità interne, se non
c'è ossidazione o contatti laschi potrebbe essere guasta una
unità interna non per forza l esterna.
Io comunque proverei a reinizializzare le schede come se
l'impianto fosse in prima installazione
--

L'auto elettrica è come la diarrea, non sai mai se arrivi a casa...

DrFalken

unread,
Jul 8, 2023, 8:38:30 AM7/8/23
to
Ho misurato i pin 1 e 6 di u-POWER MODULE prendendoli rispettivamente da
R01Y e C01Y = 0
Idem su C03D e C05D
Controllo BD01S...

Ciao!
Simone.

DrFalken

unread,
Jul 8, 2023, 9:02:00 AM7/8/23
to
Il 08/07/2023 14:38, DrFalken ha scritto:
> Ho misurato i pin 1 e 6 di u-POWER MODULE prendendoli rispettivamente da
> R01Y e C01Y = 0
> Idem su C03D e C05D
> Controllo BD01S...

Controllato all'ingresso di BD01S e non c'e' tensione.
Vedendo lo schema, uno dei due ingressi di BD01S non e' collegato
direttamente alla rete ma e' in serie ad un reattore da 26.8mH/9A a sua
volta collegato alla scheda con 2 faston...quindi mi tocca toglierlo
dall'unita' esterna per proseguire.

Ciao!
Simone.

alfio

unread,
Jul 8, 2023, 12:19:07 PM7/8/23
to
"DrFalken" ha scritto nel messaggio news:u8bmo4$1oauv$1...@dont-email.me...
fammi capire, hai tolto la scheda la stai provando a banco e hai dato
tensione ai morsetti di ingresso ?
ovviamente se non colleghi qualcosa tra i morsetti dell'induttanza CN-COILn
nei punti precedenti ci sara' sempre zero!
prova con una lampadina da 50W.

ricordati che i condensatori dopo il ponte BD01S rimarranno carichi per un
po' di tempo anche dopo che hai tolto la 230V, misura la tensione ai lo capi
prima di metterci le mani sopra!

DrFalken

unread,
Jul 14, 2023, 4:10:10 AM7/14/23
to
Il 08/07/2023 18:18, alfio ha scritto:
> fammi capire, hai tolto la scheda la stai provando a banco e hai dato
> tensione ai morsetti di ingresso ?
> ovviamente se non colleghi qualcosa tra i morsetti dell'induttanza
> CN-COILn nei punti precedenti ci sara' sempre zero!
> prova con una lampadina da 50W.

Non avevo fatto caso all'induttore, quando ho smontato la scheda non
avevo ancora trovato lo schema.

> ricordati che i condensatori dopo il ponte BD01S rimarranno carichi per
> un po' di tempo anche dopo che hai tolto la 230V, misura la tensione ai
> lo capi prima di metterci le mani sopra!

Comunque ieri ho finalmente smontato l'induttore (va smontata mezza
unita' esterna per trovarlo!), poco fa l'ho collegato alla scheda e
appena ho dato tensione ha immediatamente "fumato" la zona con le
resistenze R01P-R03P e R11P-R14P.
Ho subito tolto tensione.
Ho misurato i valori di quelle 7 resistenze e corrispondono a quelli
sullo schema.

Ciao!
Simone.

alfio

unread,
Jul 14, 2023, 3:44:54 PM7/14/23
to
"DrFalken" ha scritto nel messaggio news:u8qvsv$3vhis$1...@dont-email.me...

>Comunque ieri ho finalmente smontato l'induttore (va smontata mezza unita'
>esterna per trovarlo!), poco fa l'ho collegato alla scheda e appena ho dato
>tensione ha immediatamente "fumato" la zona con le resistenze R01P-R03P e
>R11P-R14P.
>Ho subito tolto tensione.
>Ho misurato i valori di quelle 7 resistenze e corrispondono a quelli sullo
>schema.

quelle resistenze non dovrebbero patire, quando tutto funziona sono
alimentate con la trifase generata dall'inverter, sara' stato qualcos'altro
li vicino.

metti una lampada al posto dell'induttanza, se quando dai tensione ti rimane
accesa per piu' di un secondo, vuol dire che c'e' qualcosa che assorbe
troppo.

i 2 ponti a diodi, BD01S e BD02S li hai controllati ?
a valle dei ponti, misuri una bassa resistenza ? (ricordati di far scaricare
i condensatori prima di misurare o metterci le mani)

DrFalken

unread,
Jul 15, 2023, 6:18:24 AM7/15/23
to
Il 14/07/2023 21:44, alfio ha scritto:
> quelle resistenze non dovrebbero patire, quando tutto funziona sono
> alimentate con la trifase generata dall'inverter, sara' stato
> qualcos'altro li vicino.

Sicuramente ma avendo visto la "fumata" ho subito tolto tensione.

> metti una lampada al posto dell'induttanza, se quando dai tensione ti
> rimane accesa per piu' di un secondo, vuol dire che c'e' qualcosa che
> assorbe troppo.

Ok, hai un suggerimento sulla potenza della lampadina (sperando di
trovarla...) ?

> i 2 ponti a diodi, BD01S e BD02S li hai controllati ?
> a valle dei ponti, misuri una bassa resistenza ? (ricordati di far
> scaricare i condensatori prima di misurare o metterci le mani)

BD01S e BD02S dissaldati e provati con il multimetro in modalita'
continuita': circa 0.8V-0.9V su ciascun diodo.
Con i ponti rimossi, la resistenza a valle di BD01S oscilla tra i 20 ed
i 30 Ohm mentre a valle di BD02S ho circuito aperto.

Ciao!
Simone.

DrFalken

unread,
Jul 15, 2023, 7:33:45 AM7/15/23
to
Il 14/07/2023 21:44, alfio ha scritto:
> a valle dei ponti, misuri una bassa resistenza ? (ricordati di far
> scaricare i condensatori prima di misurare o metterci le mani)

Sto controllando i componenti a valle di BD02S.

Ho rimosso IGBT e sembra guasto:
- multimetro in modalita' continuita', positivo su Emettitore e negativo
su Collettore = circuito aperto
- mettendo Gate ed Emettitore in corto, multimetro in modalita'
continuita', positivo su Emettitore e negativo su Collettore = circuito
aperto

R01S, R02S ed R05S misurano valori corretti.
D01S funziona.

Ciao!
Simone.

alfio

unread,
Jul 15, 2023, 7:49:36 AM7/15/23
to
"DrFalken" ha scritto nel messaggio news:u8trpd$c4pm$1...@dont-email.me...

>Con i ponti rimossi, la resistenza a valle di BD01S oscilla tra i 20 ed i
>30 Ohm mentre

30 ohm sono un po pochini.
dovresti vedere i condensatori che si caricano, quindi bassa R per pochi
secondi, poi cresce con il tempo (attendi 10-20 secondi), ma sicuramente
piu' di 30 ohm, anche perche' la scheda e' scollegata da tutto.

alfio

unread,
Jul 15, 2023, 7:49:36 AM7/15/23
to
"DrFalken" ha scritto nel messaggio news:u8u06m$chpe$1...@dont-email.me...

>Ho rimosso IGBT e sembra guasto:
>- multimetro in modalita' continuita', positivo su Emettitore e negativo su
>Collettore = circuito aperto
>- mettendo Gate ed Emettitore in corto, multimetro in modalita'
>continuita', positivo su Emettitore e negativo su Collettore = circuito
>aperto

perche' dici che e' guasto ?
per controllare un IGBT (e anche un mosfet) si sfrutta la capacita' di gate.
con il multimetro in prova diodi o continuita', negativo su E, positivo su
G, carichi la capacita' di gate, se ori misuri tra C e E vedi un corto.
poi se metti in corto G e E, tra C(pos) e E(neg) misuri un circuito aperto,
mentre tra E e C un diodo



DrFalken

unread,
Jul 15, 2023, 8:09:08 AM7/15/23
to
Il 15/07/2023 13:47, alfio ha scritto:
> perche' dici che e' guasto ?
> per controllare un IGBT (e anche un mosfet) si sfrutta la capacita' di
> gate.
> con il multimetro in prova diodi o continuita', negativo su E, positivo
> su G, carichi la capacita' di gate, se ori misuri tra C e E vedi un corto.
> poi se metti in corto G e E, tra C(pos) e E(neg) misuri un circuito
> aperto, mentre tra E e C un diodo

Fatto ora: misuro sempre circuito aperto.
L'IGBT e' un G4PC30S.

Ciao!
Simone.

DrFalken

unread,
Jul 15, 2023, 9:20:23 AM7/15/23
to
Arriva al massimo a 41-42 Ohm.
Considera che i condensatori in parallelo sono delle belle bestioline...

Ciao!
Simone.

alfio

unread,
Jul 15, 2023, 3:29:52 PM7/15/23
to
"DrFalken" ha scritto nel messaggio news:u8u6el$d5p6$1...@dont-email.me...

>Arriva al massimo a 41-42 Ohm.
>Considera che i condensatori in parallelo sono delle belle bestioline...

per me, li c'e' qualcosa che non va.
positivo e negativo del multimetro li metti coerenti con la polarita' dei
condensatori ?

il fatto che la capacita' sia di valore alto influenza il tempo con cui si
caricano, ma il valore in ohm non puo' restare cosi' basso, sarebbero gia'
piu' di 5A (1000W) a vuoto.

prova a dissaldare anche il POWER MODULE (SMPS), e rifai la misura.

alfio

unread,
Jul 15, 2023, 3:29:53 PM7/15/23
to
"DrFalken" ha scritto nel messaggio news:u8u292$cncm$1...@dont-email.me...

>Fatto ora: misuro sempre circuito aperto.
>L'IGBT e' un G4PC30S.
>

e' probabile che il tuo multimetro dia una tensione troppo bassa,
insufficiente a far entrare in conduzione il IGBT, prova con un alimentatore
a dare 10V su G-E.

DrFalken

unread,
Jul 20, 2023, 4:49:25 AM7/20/23
to
Alimentatore da banco impostato su 10V, 0.2A.
Positivo su G, negativo su E.
L'alimentatore non segnala alcun assorbimento e tra C ed E (e viceversa)
risulta circuito aperto.

Ciao!
Simone.

DrFalken

unread,
Jul 20, 2023, 5:36:33 AM7/20/23
to
Il 15/07/2023 21:29, alfio ha scritto:
Anziche' dissaldare il POWER MODULE ho smontato i condensatori: durante
la carica la resistenza sale fino a non essere piu' misurabile.
La resistenza sulla scheda (con i condensatori rimossi) invece rimane
intorno ai 40 Ohm.

Ciao!
Simone.

DrFalken

unread,
Jul 20, 2023, 12:41:39 PM7/20/23
to
Il 20/07/2023 11:36, DrFalken ha scritto:
> Anziche' dissaldare il POWER MODULE ho smontato i condensatori: durante
> la carica la resistenza sale fino a non essere piu' misurabile.
> La resistenza sulla scheda (con i condensatori rimossi) invece rimane
> intorno ai 40 Ohm.

Con l'IGBT scollegato ho provato a fornire 15V alla scheda dai pin 1 e 2
di SPM2.
Si accendono i led rosso e verde (rispettivamente 4 e 6 volte)
segnalando, giustamente, l'errore "Suction Pipe Error".
A parte questo ho notato che il rele' RY-PWR si eccita ed ho letto i 5V
all'uscita di IC04D (il 7805).
Nessun punto caldo rilevato con la termocamera.

Ciao!
Simone.

DrFalken

unread,
Jul 21, 2023, 4:05:47 AM7/21/23
to
Il 20/07/2023 18:41, DrFalken ha scritto:
> Con l'IGBT scollegato ho provato a fornire 15V alla scheda dai pin 1 e 2
> di SPM2.
> Si accendono i led rosso e verde (rispettivamente 4 e 6 volte)
> segnalando, giustamente, l'errore "Suction Pipe Error".
> A parte questo ho notato che il rele' RY-PWR si eccita ed ho letto i 5V
> all'uscita di IC04D (il 7805).
> Nessun punto caldo rilevato con la termocamera.

Ho rimosso u-POWER MODULE/SMPS (uRM1515-2B) e quello che vedo non
promette bene:
https://i.postimg.cc/NBjcg1qw/IMG20230721100059.jpg
https://i.postimg.cc/Bsg39mzg/IMG20230721100105.jpg
https://i.postimg.cc/CYY0Q3c5/IMG20230721100118.jpg

Ciao!
Simone.

alfio

unread,
Aug 9, 2023, 3:11:12 PM8/9/23
to
"DrFalken" ha scritto nel messaggio news:u9de8p$35ouc$1...@dont-email.me...

>Ho rimosso u-POWER MODULE/SMPS (uRM1515-2B) e quello che vedo non promette
>bene:
>

prova a contattare il costruttore:
http://pwrgmall.co.kr/01_mall/view.php?skeyword=mes1515mh&orderby=&vin=&output_v1=&output_c1=&etc4=&dc=&ac=&page=1&idx=96


alfio

unread,
Aug 9, 2023, 4:23:32 PM8/9/23
to
Allen <al...@spamfence.net> ha scritto:
> "alfio" <al...@alfio.net> wrote in news:ub0ocd$1s5g$1...@dont-email.me:
>
>> prova a contattare il costruttore:
>
> Ma anche no:
>
> https://is.gd/7C81Bl
>
> oppure
>
> https://de.aliexpress.com/item/1005003404516693.html
>

Lo avevo visto anche io su AliExpress, ma il prezzo mi sembrava
esagerato, il costruttore invece lo vende a meno di 4
euro.

--
non firmo niente

DrFalken

unread,
Aug 14, 2023, 3:55:29 AM8/14/23
to
Il 09/08/2023 23:21, Allen ha scritto:
> Okok, questo va meglio?
>
> https://de.aliexpress.com/item/1005001451502668.html
>
> Ah, piccolo inciso "il costruttore" è coreano (sud) da dove una spedizione
> verso italia si paga con un mutuo trentennale e su quei 4 euro, conoscendo i
> miei polli coreani, non ci giurerei più di tanto, capaci di scriverti che è
> il costo della scatola anzi per 10000 scatole e il dc-dc ha un costo &
> trattativa a parte. ;-)

Rientrato ora dalle ferie...in realta' PWRG l'ho contattato proprio il
21/7 chiedendo se avessero dei rivenditori o distributori in Europa ma
non mi hanno risposto.
Nel frattempo avevo trovato https://www.ebay.com/itm/324699578139
Ho cercato anche in Italia e l'ho trovato in pronta consegna da
ricambiclima.it ma mi ha chiesto 137.49 Euro+IVA per il pezzo + 20
Euro+IVA di spedizione per un totale di 192.14 Euro :/
L'IGBT (ho trovato IHW20N65R5XKSA1 al posto di G4PC30S) lo ordino da
Arrow e visto che ci sto ordino anche il condensatore ceramico C10D ed
il 7805.

Ciao!
Simone.

DrFalken

unread,
Sep 1, 2023, 3:18:12 AM9/1/23
to
Il 14/08/2023 15:07, Allen ha scritto:
> DrFalken <drfa...@tiscali.it> wrote in news:ubcmlf$27e3q$1...@dont-email.me:

Epilogo: arrivato uRM1515-2B dalla Cina e sostituito insieme a IGBT,
C10D e 7805.
Alimentata a 220V, la scheda sul banco si accende.
Montata sull' unita' esterna: i due LED verde e rosso si accendono (fissi).
Provata con successo sia modalita' ventilazione che climatizzazione :)

That's all !

Ciao!
Simone.

alfio

unread,
Sep 1, 2023, 12:43:17 PM9/1/23
to
"DrFalken" ha scritto nel messaggio news:ucs37h$3mdd5$1...@dont-email.me...

>Provata con successo sia modalita' ventilazione che climatizzazione :)
>

tutto bene quel che finisce bene!
:-)

DrFalken

unread,
Sep 2, 2023, 3:47:15 AM9/2/23
to
Il 01/09/2023 18:54, Allen ha scritto:
> DrFalken <drfa...@tiscali.it> wrote in news:ucs37h$3mdd5$1...@dont-email.me:
>
>> Provata con successo sia modalita' ventilazione che climatizzazione :)
>>
>
> Tutto al modico costo di? (ore manodopera a parte da calcolare)
>

RM1515-2B = 27,17

IGBT = 1,90+IVA = 2,32
7805 = 0,32+IVA = 0,39
C10D = 0,03+IVA = 0,04

Tot = 27,17 + 2,75 = 29,92

Ciao!
Simone.

DrFalken

unread,
Sep 4, 2023, 3:54:04 AM9/4/23
to
Il 02/09/2023 15:04, Allen ha scritto:
> Si, ok, ma il tempo impiegato, compreso di sbattimento a ricercare la
> componentistica?
>
> E lo vogliamo quantificare? ECC :-P
>
>

Dici che me la faccio offrire una pizza da mio fratello ? :P

Ciao!
Simone.
0 new messages