Panacea-BOCAF онлайн Университет
Просветительная серия по устройствам чистой энергии для построения будущего наших детей. Panacea-BOCAF - это зарегистрированная некоммерческая организация по просветительской деятельности и исследованиям. Все права принадлежат их владельцам и подтверждены. Все материалы представленные на этом сайте - это новостные репортажи или информация для некоммерческого обучения и исследований, предварительно были опубликованы. Для использования материалов. Контактируйте с нами.
Докумeнты по репликации Водно - Топливной Ячейки Ravi

“Я здесь не для того чтобы спорить о каких либо законах физики и термодинамики. Я инженер и осведомлен, прошу вас заметить, если что - либо нарушает законы природы, это не будет работать. Я достаточно хорошо знаю эти законы, благодарю Вас. Я делал ячейку последних 8 лет и теперь имею нечто, что реально работает. Если люди захотят повторить устройство, они смогут это сделать, следуя данной информации, если только не захотят сделать лучше, чем я. Я ничего не приобретаю или теряю. Стэн Мэйер хотел продать свое устройство, а я нет. ( Изобретатель из США. Убит. (Прим. переводчика )) Это для людей которые хотят и пытаются сделать …
Мы видим, что в мировом порядке нечто хаотично происходит, ускоряясь из года в год. То, чего не было ранее. Большинство изменений необратимо. Исчезающие ледники, таяние полярных шапок, Европа с невиданно жаркими летами, а теперь и Азия с наводнениями которые никогда не достигали таких размеров. Мы в острие несчастий и достигли точки невозвращения из-за устаревших видов топлива. Время действовать. Мы оставим нашим потомкам воздух которым дышим…
Нам нужны люди, знающие эту сторону науки, пока не поздно что - либо предпринять, глядя на изменения, происходящие в окружающей среде последние 100 лет. Пока не поздно... Ravi
Вступление………………………………………………………………………………………………... Репликация.……………………………………………………………………………………………… Факультатив……….……………………………………………………………………………………… Panacea о ячейке и компонентах…………………………………………………………………….. Поддержка………………………………………………………………………….……………………. Ссылки по теме………………………………………………………………………….……………… Технические дискуссии Ravi по теме…………...……………………………………………….. Видео………………………………………………………..…………………………………………….. Кредиты……………………………………………………………………………………………………
Вступление
Этот документ первый из серии материалов по курсу импульсных униполярных резонансных систем. Весь курс вскоре появится на Panacea University. Этот документ предназначен сугубо для репликации и повторения результатов по ячейке достигнутыми Ravi. Все дополнительные материалы и ценные данные по курсу будут включены и ожидаются не позднее конца 2008 г.
Ravi Raju это зарегистрированный в Panacea инженер - энтузиаст который обнародовал достигнутый им успех в репликации ячейки. Версия Ravi базируется на старой (теперь улучшенной) версии документа “D14” Panacea university. Это оригинальные чертежи Dave Lawton.
Ячейка Dave Lawton – версия ячейки Мэйера успешно работающая и производящая в 3 раза больше Фарадеевского максимума. Dave проработал большую часть своей карьеры на Britain's Rutherford Labs (equiv. U. S. Lawrence Livermore). Разрабатывал инструментарий физики элементарных частиц. Он далеко впереди среднестатистического «мыслителя».

Оригинальная ячейка Dave Lawton WFC(Water Fuel cell)
Видео его двух WFC (Водотопливных ячеек), одна на основе схемыавтомобильного генератора,и одна на основе таймерной логики была выложена на YouTube и сейчас и получило 50,000 поинтов. Ячейки потребляют напряжение/ток 12-13v/3-4a – в среднем 57 watt. Мощный выход газа из дистиллированной воды без добавления электролита.
Разница между репликациями Ravi и Dave: инженер Ravi построил большую ячейку и измерил выход газа. Тест не оставил сомнений в идентичности процессов с ячейкой Meyer. Результат Мэйера: 1700% Фарадеевского максимума. Логическое заключение: импульсная униполярная резонансная система - это не обычный электролиз.
В процессах происходящих в ячейке ничего не напоминает электролиз. Там не используется электролит. Там собственно НЕТ электрического тока. Не выделяется тепло во время выработки газа. Выделяющийся газ - «гидрокси» (Hydroxy) ( HHO или "Brown's Gas" «Газ Брауна»), а не дифференциированный Водород + Кислород, а вся работа представлена потенциальным напряжением.
Как результат появления видео Ravi по тесту выхода газа на you tube: грубое вмешательство в результаты его исследований. Ravi попал под юридический прессинг. Это вызвало публичную реакцию в некоммерческой организации Panacea – обращение к властям. Теперь наши подписчики в курсе общественного надзора за Ravi и действиями организации. Общественности нужно содействие по данному вопросу чтобы остановить преследование передовой энергетики, пожалуйста подписывайтесь на нашу новостную рассылку. Только консолидация может эффективно защитить инженеров от преследования, чтобы они могли свободно публиковать информацию по исследованиям свободной энергии.
Некоммерческая организация Panacea-BOCAF намерена поддерживать инженеров – энтузиастов работающих с водно - топливной ячейкой, а также иные скрываемые технологии чистой энергии. Этим инженерам требуются гранты, ресурсы, научное признание и безопасность. Все это может предоставить Panacea – центр финансирования и развития исследований. Кто в состоянии помочь этому, пожалуйста, Обращайтесь к нам.
Ravi версия “D14” использует большие 9” (дюйм) трубы – 9 штук. Это позволило снизить потребление тока с генератора частоты до 0.51 Amp.
Panacea страница технологии Meyer.
Описание.
Судя по проведенным тестам, в системе WFC (водно – топливной ячейки) присутствует составной (сложный) резонанс. Это больше электролизер чем топливная ячейка. Составной резонанс наиболее очевиден в экспериментальных ячейках. Имеется электрический резонанс между индукторами (Резонансные Зарядные Шоковые катушки - Resonant Charging Choke coils), электрический резонанс в водном промежутке между электродами и, конечно, акустический резонанс между цилиндрическими электродами. Акустический резонанс спарен по фазе с электрическим резонансом.
Электрический резонанс влекет задержку фазы между импульсами к электродам, который имеет эффект неявного течения тока между электродами; акустический резонанс может производить стоящую волну, неявно транспортирующих ионы. В совокупности, оба эффекта диэлектрически раскалывают воду, вырывая электроны из воды разностью потенциалов (вольтажом) производя в процессе моноатомный водород (Газ Брауна).
Эта концепция и технология впервые всплыла на поверхность в 1990 – х. Индивидуалы, такие как Dr. Henry Puharich показали, что молекулярным резонансом возможно производство газа. Эффект назвали как Dr Yull Brown: Газом Брауна. Реальность принудительного производства водорода стала очевидной после патента водно – топливной ячейки Стэнли Мэйера, который показал несовершенство обычной теории электролиза. Мэйер производил достаточно водорода из воды чтобы ездить на автомобиле потребляя 13 Вольт очень малого ампеража. Подсчитанная эффективность 1700%.
Сегодня импульсно – резонансный, униполярный метод принудительного производства водорода все еще практически не известен для научных кругов, хотя это кажется невозможным,. Научные круги должны осознать, что ни одна часть ‘Water Fuel Cell’ – водно – топливной ячейки не напоминает обычный электролиз. А тем более, закон Фарадея.
1)Там нет электролита; 2) Собственно, система работает БЕЗ тока в воде. 3)При производстве газа тепло не выделяется; 4) Производимый газ Hydroxy (HHO или "Brown's Gas"), не дифференцированный Hydrogen & Oxygen (Водород и Кислород); и 5) Вся работа производится только потенциальным напряжением.
Оперный певец может разбить стакан высотой и частотой своего голоса, звуковых волн. Резонанс может рассечь, раздробить или расколоть стекло. Этот простейший пример объясняет, как Stan Meyer мог расщепить резонансом воду, используя вместо звука электрическую частоту, созданную электрической схемой и стальными цилиндрами. Разумеется, что Stan использовал потенциальное напряжение. До сих пор официальная наука обходит вниманием эти вопросы. Например: Продольные и поперечные волны Николо Тесла.
Техническая идея: газ получается вследствие электромагнитной деформации ионизированной молекулы воды в Hydroxy (HHO), в котором атомы Водорода связаны магнитно в менее чем 105o разделенных классических атрибутах H2O. Это результат сильной магнитной поляризации молекулы. Молекула несет сильный дополнительный электрический заряд, который выправляется после сгорания.
Сегодня нет единого мнения, какой же в точности физический механизм задействован, однако технология работает. Вы можете видеть, что некоторые промышленные сварочные аппараты используют уникальные свойства газа Брауна. Он используется в промышленности более 25 лет, уничтожив всякие сомнения в его существовании.
Когда технология водно – топливной ячейки появилась в 90-х, она попала под прессинг энергетических душителей. Они полагали, что убив Yull Brown, газ Брауна исчезнет из технической концепции; или с убийством Stan Meyer и Puharich,
WFC (водно – топливная ячейка) исчезнет. Они полагали, что срубили ВСЕ ДЕРЕВО, и кино кончилось; водно – топливный вопрос похоронен под волнами.
На федеральном уровне не существуют действующих грантов и защиты от преследования и прессингования альтернативных технологий свободной энергии. Существующие законы не запрещают корпоративным картелям создавать экономические или политические условия, чтобы подавлять экологичные технологии, и далее прятать свои корыстные мотивы. Они могут просто купить патент изобретателя и поставить его на полку. Не существует закона запрещающего делать это.
Вопиющее отсутствие в этом вопросе регулирования и социальных реформ позволяет убийцам водно топливной ячейки чувствовать себя в полной безопастности, если бы только они могли что – либо сделать с открытой информацией инженеров – энтузиастов из некоммерческой организации Panacea-BOCAF. Эти инженеры построили независимо друг от друга успешные репликации - версии водно – топливной ячейки Мэйера по его патенту и выложили свои результаты и инструкции в свободный доступ в онлайн университете организации.
Почему в открытое пользование? Как учит история, это единственный путь. Например, мы видим водно - топливную технологию сделанную индивидуалом Steve Ryan работающим в Bios fuel corporation. Steve презентовал мотоцикл на воде в конце 2005 г., в эфире передачи "60 Minutes" в Новой Зеландии. Его технология, возможно, использовала каталитический процесс превращения воды в топливо. Когда недавно спросили у Steve что случилось с его технологией, он ответил, что текущее состояние политики и экономики не позволяет появится технологии в настоящее время. Steve продает версию 50/50 смесь воды и топлива.
Энергетический прессинг действует. Stanley Meyer, предположительно, умер от неизвестного пищевого отравления. Других тоже убрали. Недавно Xogen и black light power cooperation совместно разработали ВТ ячейку. Плюс 4 других компании получили данный эффект, включая очень интересную разработку профессора Канарева (Prof. Kanarev), никто из них публично не смог распространить свои технологии.
Вот какие выводы получились:
НЕ ЖДИТЕ, ЧТО КАКАЯ ЛИБО КОМПАНИЯ ПОЛУЧИТ ПАТЕНТ.
НЕ ЖДИТЕ, ЧТО КАКОЙ ЛИБО ПРОИЗВОДИТЕЛЬ НАЧНЕТ МАССОВЫЙ ВЫПУСК. НЕТ НИКАКИХ СПЕЦИАЛЬНЫХ "СКРЫТЫХ РАСЧЕТОВ" ДЛЯ ПОЯВЛЕНИЯ ТЕХНОЛОГИИ.
" Я НЕ ПОКАЖУ ВАМ ВСЕГО, ПОТОМУ ЧТО ЭТО ИЗОБРЕЛ" –ЭТО НЕ ПРЕДЛОГ.
НЕТ НИКАКИХ РЕАЛЬНЫХ ПРИЧИН СКРЫВАТЬ ЭТИ ТЕХНОЛОГИИ ОТ ЛЮДЕЙ!
МНОЖЕСТОВО ДОКАЗАННЫХ РЕПЛИКАЦИЙ ПО ВСЕМУ МИРУ!!!!
Эта версия технологии Мэйера была сделана на бортовом двигателе транспортного средства с дополнительным небольшим устройством, запитанным от бортовой электрической системы. Это улучшило сгорание, тяговые свойства. Сгораемая газовая смесь производится по требованию и не хранится на борту. Это позволяет сжигать обыкновенную воду в любом ДВС, турбине, печи или факеле. Производя воду в топливо по требованию, в реальном времени. Без транспортировки, сжатия или хранения жидкого водорода, каустических щелочей, каталитических солей, или metal hydrides. На выходе выхлопной трубы мы получаем водяной пар, который мы можем конденсировать в теплообменнике – радиаторе и вновь использовать, если пожелаем.
Любой может повторить это, используя наш онлайн университет. Организация насчитывает сотни зарегистрированных инженеров которые ищут гранты, многие другие инженеры начали присоединяться к инициативе чтобы практически помочь в создании и распространении технологии.
Оригинальный отчет Мэйера сообщает о 1700% эффективности молекулярной резонансной частоты в воде. В настоящее время эта технология нуждается в дальнейших исследованиях, и имеет огромный потенциал.
Недавние тесты показали что в ячейке также присутствует эффект «холодного электричества». Что такое «холодное электричество»? Это было использовано EVGRAY в его запатентованных моторах радиантной энергии, где он был в состоянии зажечь под водой электрическую лампочку используя ток холодного электричества.

Демонстрация холодного электричества Dave Lawton, все фото любезно предоставлены Dave (Спасибо Dave!)
EVGRAY, как и Meyer, был убит. Мы в panacea чувствуем, что инвестиционный и исследовательский центр нуждается в проведении социальных реформ, общественность должна знать, что происходит, и из – за чего собственно происходит. Научные круги также должны выиграть от нашей организации. Но нам нужно финансирование чтобы существовать. Сейчас многие экспериментаторы могут повторить наши изыскания и технологии, которые сделались доступными на panacea online university.
Репликация

Для достижения эффективности как у Ravi , необходим строгий отбор и подготовка труб из нержавейки. Должны быть соблюдены следующие параметры:
1) Выбор сорта нержавеющей стали.
2) Зазор между трубами и толщина труб / SWG / AWG.
3) Подготовка и условия.
Выбор сорта нержавеющей стали
Stan сообщал, что использовал T304 в линии 52 патент # 4936961. Ravi выбрал 316L безшовные трубы. Используйте ТОЛЬКО БЕЗШОВНЫЕ ТРУБЫ, а не сваренные по шву. Эти трубы были отожжены в течении 3 – х часов в инертной атмосфере аргона чтобы удалить все остатки магнетизма и закалены перед сборкой. Возможно, они имеют оксид никель хром или железное покрытие, но вам оно не нужно ( см. детальную обработку далее…)
Вы можете использовать большинство из 300 серии Nickel-Chromium сталей но 316L предпочтительна, далее наиболее возможна 304L. Не используйте никогда 310, она имеет наибольшее сопротивление из 300 серии. Избегайте сплавов с большим содержанием Nickel – они имеют большой коэффициент сопротивления. Между 316 и 316L существует много различий в сопротивлении материала как следствие присутствия углерода. Сварные швы имеют магнитные линии по длине труб. Вы должны их закалить после обработки/обрезки/зачистки наждачкой перед сборкой. Если рассматривать нержавейку 316L, небольшое увеличение Molybdenum, Nickel и Chromium может увеличить специфичное электрическое сопротивление, но тоже не намного. Толщина может решить эту проблему. Выясните, есть ли добавки Aluminium в сорте. Если содержание aluminum менее чем 0.5 Wt% или ноль, вы можете легко использовать если трубы безшовные и требуемого размера.
The Причина проверки на содержание алюминия – ипользование deoxidizer (удаление кислорода) во время плавления и получения сплава. Так там могут быть остатки следов O2 для связывания Alumina и всплывания шлака. Aluminum главный компонент в Fe-Cr-Al сплавах который увеличивает специфичное электрическое сопротивление. В случае если производители используют Cerium mischmetal или другие редкоземельные металлы для деоксидирования (deoxidizing), нет нужды рассматривать Al. Безшовные трубы 316L которые использовал Ravi были от оптовика ‘Sandvik, Sweden’.
Использование 304
Stan заявил что использовал T-304 SS. Поскольку там нет каустического электролита (caustic electrolyte) как такового, правильно сказать что сорт 304 s/s может быть использован. However, Однако следует ожидать, что будет генерироваться больше коричневой грязи, во время процесса доводки из 304 материала. Там высокий процент Ni и Cr в 316 и 2% Molybdenum. Некоторые производители используют Cerium Mischmetal (Редкоземельные металлы) при плавлении и разливке, это делает более дорогими сплавы как 316, увеличивая горячую жизнь и крепость поверхностного слоя и в случае бесшовных труб немного дополнительного кремния для свободного потока в горячем состоянии (горячая экструзия безшовных труб).
В нашем случае мы видим различные свойства металлов. В горячем состоянии редкоземельные металлы, кремний, молибден имеют тендненцию мигрировать к поверхности и это помогает в формировании крепкого поверхностного слоя ( вот почему я скал что отжиг важен). SS 316L только SS может использоваться для медицинских человеческих имплантантов кроме титана, это показывает насколько устойчив 316L.
Обобщение – Самый лучший сплав SS используемый в 316L
Следующие по предпочтению 316,304L и 304.
L указывает на низкое содержание углерода в сплаве SS.
316L состав: % Carbon : 0.03- углерод
Manganese: 2.0-манганин
Phosphorous : <0.45- фосфор
Sulphur : 0.03 max-сера
Silicon : 1.0-кремний
Chromium : 16 to 18-хром
Nickel : 12 to 14- никель
Molybdenum : 2.0 to 3.0- молибден
В 316 SS nickel никель от 10 до 14% и углерод carbon 0.08%
304 SS имеет меньший % Nickel и Chromium, а также вообще не содержит Molybdenum.
Зазор между трубами и толщина труб SWG/AWG
Ravi использовал размеры труб:
Внешняя труба, внешний диаметр: 25.317 mm
Толщина:14 SWG или 2.032mm
Внешняя труба, внутренний диаметр: 25.x2) = 21.253mm

Внутренняя труба, внешний диаметр: 19.930 mm Толщина: 14 SWG или 2.032 mm Зазор 1.323mm ( 21.

Обе трубы центрированы 1.323/2 = 0.6615 mm. Эффективный зазор между трубами менее чем 0.670 mm. Ravi пошел на меньший зазор, увеличивая толщину внешней трубы. Ravi имел трудности по выравниванию расположения труб – они были коротки. Он выравнивал расположение на специальной машине. Ravi не предполагал, что люди без инженерной подготовки смогут осуществить столь малый зазор, малый зазор обусловил высокий выход газа на установке.
Предположим, вы не хотите внешнюю трубу менее чем 1 дюйм, это толщина стенок 2 мм. Внутренний диаметр 25.4 mm трубы, (2 mm толщина(14 SWG)) это 21.4 mm. Для зазора 1 mm, внутренняя труба должна быть 19 mm. Внешний диаметр 3/4" трубы есть 19.05, который дает зазор 1.175 mm. Для зазора 1.5 mm, вам нужен диаметр внутренней трубы 17 mm.
If Если вы используете 1 дюймовую 16 SWG (1.626mm, трудно определить толщину стенок, уточните у продавца). В этом случае 20 mm внутренняя труба даст 1.1 mm (или 1.112 mm), а если внутренняя труба 3/4" или 19.05 mm, это даст зазор 1.575 mm (или 1.587 mm). Ravi предлагает: закажите внешнюю трубу 1" (25.4mm) внешнего диаметра, толщина 16SWG (1.6mm), а внутреннюю трубу 20mm внешнего диаметра. Эти трубы можно заказать везде. Вы получите зазор 1.1mm. Если вы хотите меньший зазор, просто увеличьте толщину 14SWG (2.0 mm), это даст зазор 0.7mm, но очень трудно выставить промежуток ( зазор) при сборке.
Расчет: (Обе установки имеют одинаковый диаметр труб.)
Dave's WFC: 6 труб, 5 дюймов длины. Соотношение труб 6 труб x 5 дюймов = 30 дюймов длина / высота.
Ravi's WFC: 9 труб, 9 дюймов длины. Что увеличивает рабочую поверхность на 150% чем Dave's.
Dave и Stan системы имеют зазор 1/16" (1.5875mm).
Ravi трубы имеют зазор менее чем 0.670mm (Должно быть, это главная причина столь высокой эффективности установки.)

Dave Lawton ячейка
Вы должны учесть, что Ravi использовал 9 труб 9" длиной. Длина внутренних была на 1/2" больше внешних труб из - за соединений. Dave использовал 6 труб по 5" длины, получив 300% Выхода газа.

Dave Lawtons ячейка
Stan имел 9 труб 18" длиной на своем демонстрационном электролизере доступном на видео. В версии Stan заявлена производительность 1700% более Фарадея. Ravi утверждает, что у него даже немного больше. Любой хороший результат - это хороший результат :).
Держатели труб
You Tube tutorial Jamie's Replication - Making of the tube holders

Пред. подготовка и условия
Подготовка труб: ПОЛИРОВАННЫЕ ТРУБЫ НЕЛЬЗЯ ИПОЛЬЗОВАТЬ В ЯЧЕЙКЕ. Убедитесь, что они не покрыты слоем никеля или хрома. Если это SS 304L или 316L но полированы, используйте наждачную бумагу. Яркость отражения от труб показывает, насколько мелкозернистую бумагу вы используете. Трубы фиксируются в токарном станке и обрабатываются очень хорошей наждачкой для удаления любого окисла с поверхности после отжига труб. Внутренняя труба зачищается до удаления любых цветных пятен (оксидов). Используйте мелкозернистую бумагу для получения хороших царапин. И тогда выполнится условие малого тока и белого покрытия (поясняется далее), металл годен. Не пытайтесь использовать высокий ампераж в начале, если хотите получить тонкий классный слой на свежем металле.
Если вы заказали большие трубы и обрезали их, закончите подгонку по длине и отожгите ихдо сборки. Сделайте это в отдельной инертной атмосфере печи азота или аргона ( Nitrogen,Argon). Найдите людей занимающихся тепловой обработкой металлов, они сделают необходимую процедуру, если вы скажете им, какой сорт вы используете.
Скажите им, что вам нужен яркий отжиг в азотной или аргонной атмосфере. Отжиг делается после любой обработки холодного металла и на финишном этапе восстанавливает решетчатую структуру. Как только вы обрезали трубы, и зачистили трубы наждачкой от полученных загрязнений во время их проката (при изготовлении), это все называется холодной обработкой. Вы должны снизить полученные стрессы металла через отжиг.
Ravi советует - используйте абразивный круг или пилу, а после отожгите для снижения стрессов (напряжений) полученных во время резки как следствие появления холодных и горячих зон. Если вы используете лазер, вы не вызываете никаких механических стрессов во время резания, но вы должны проверить по всей длине компасом, есть ли какие – либо отличия. Держите компас ближе к трубам и вы визуально увидите, есть ли различия до отжига и после. Отклонения должны значительно ослабится оставаясь той же формы что и ранее для каждойтрубы, либо исчезнуть вовсе. Это то, что вам нужно.
Assembly options - Сборка, регулировка. Dave Lawton использовал медный изолированный провод для соединений труб. Ravi использовал приваренный точечной сваркой провод из нержавейки. Вначале провода были слишком длинными, что негативно сказалось на эффективности. Позже он укоротил их.

Video – Новые медные укороченные провода.
Согласно Патенту Stan, каждая внутренняя труба присоединена к отдельному переменному сопротивлению. У него 18 проводов ( 9 +ve и 9 - ve). Ravi посоветовали покрыть провода высокотемпературным автомобильным силиконом. Это лучше чем SS провода. RTV silicone наносится на открытые части соединений с трубами и нигде более. Как альтернатива, вы можете конструировать ячейку как на версии Panacea’ “the hydrogen shop”.

http://www. /

Еще один вариант конструкции с изолированными plexi glass дизайном.

If using thЕсли используете вариант с изолированными силиконом проводами, окончания проводов герметично изолируются высокотемпературным силиконом, чтобы не было контакта с водой, иначе будет много зеленовато – коричневой грязи. Изолируйте силиконом все части, которые не должны контактировать с водой. Покройте силиконом все открытые медные провода.
For sЕсли вы используете в качестве провода нержавейку, чем тоньше SS провод, тем больше электрическое сопротивление. Поэтому делайте провода из нержавейки как можно толще (чтобы можно было приварить), и короче, чтобы снизить сопротивление. Как минимум 3.0mm или больше - толщина. Panacea выбрала приваренный точечной сваркой к трубам провод из нержавейки. Толщина провода 4 мм.. НЕ ИСПОЛЬЗУЙТЕ 316L В КАЧЕСТВЕ ПРОВОДОВ, ПОСКОЛЬКУ ОНИ ИМЕЮТ БОЛЬШОЕ СПЕЦИФИЧЕСКОЕ СОПРОТИВЛЕНИЕ, ПРИМЕРНО В 46.8 РАЗА ВЫШЕ ЧЕМ МЕДНЫЕ. В случае, если вы хотите применить сопротивление на негативном проводе (60a….к 60n в Патенте Stan), вы можете всегда использовать намотанный проводом переменное сопротивление. Однако будет проблема – провода будут нагреваться.
Специфичное сопротивление:
Медь: 1.63 MICROHM-cm
316 : 75 MICROHM-cm
Ravi выбрал пластиковые трубы вокруг проводников, чтобы избежать короткого замыкания между позитивным и негативным проводниками.

Ravi ячейка с пластиковыми изоляторами SS провода
SS провода - это как сопротивления. Специфическое сопротивление 316L около 75 Micro-Ohm-cm, а медные - 1.72 Micro-Ohm-cm. Провода г реются когда ток с большим амперажем поступает с частотного генератора. Я поменял провода ведущие к дну ячейки WFC на медные провода сечением 4 кв. мм. с двойной изоляцией и выделение тепла снизилось.
Когда выбираете соединительные скобы, всегда выбирайте из нержавейки, никогда из покрытых гальваникой. Если скобы ржавеют, nickel % чрезвычайно мал для использования. Гальванизируют в основном шурупы / скобы цинком. Со временем покрытие цинком исчезнет и коричневая грязь покроет все вокруг. Они должны быть SS или коричневая грязь никогда не исчезенет. Дополнительные скобы для поддержки это хорошо, но они должны быть только SS 300 серии (302,304,306, 308, 310, 316) и не 200 или 400 серии. Для задания зазора между трубами подойдет любой непроводящий гибкий материал, даже изоляция от проводов от динамиков.
Video 1: WFC ячейка без воды
Video 2: Наполнение ячейки свежей водопроводной водой. Без грязи. (Читайте: нет солей или кислот. Обычная вода из под крана. Даже не дистиллированная). Добавляем.
Дополнительные настройки
В одном из своих патентов Stan говорит об использовании polyoxymethylene (Derlin) который имеет высокую диэлектрическую константу. Он использовал Derlin на внешней стороне внешней трубы и внутренней стороне внутренней трубы чтобы предотвратить утечку электронов. Барьер создан предохранительным покрытием (объясняется далее) сравнительно меньшей диэлектрической константой чем толщина используемого материала Derlin. Также в документе D14 говорится о прорезях во внешних трубах. Этот вопрос не подтвержден и необходимы дальнейшие исследования.
Доводка
В среднем это занимает около 4 недель, судя по данным Dave и Ravi. Состав воды в разных местностях разный. Это созает огромную разницу. Вы можете видеть это, сравнив грунтовые воды и воды из ручья, озера которые находятся под солнцем. Ravi выбирал водопроводную воду.
Доводке электродов помогает соответствующий изоляционный слой на электродах что помогает снизить бесполезную утечку тока через воду. Проверьте на video. Вы можете видеть подтверждение непроводимости слоя. Белое изолирующее покрытие без проводимости между трубами ( в зазоре). Вы должны убедится, что процесс сугубо диэлектрический для разрыва связей. Инициация данного условия очень важна. Ravi рекомендовал только следующий нижеописанный процесс.
НЕ ИСПОЛЬЗУЙТЕ БОЛЬШОЙ ТОК ДЛЯ ПРОЦЕССА, ЕСЛИ ТОЛЬКО В КОНЦЕ ПРОЦЕССА НЕТ СЛАБОГО ПОКРЫТИЯ НА ОТРИЦАТЕЛЬНОМ ЭЛЕКТРОДЕ. СЛАБЫЙ ТОК ЧРЕЗВЫЧАЙНО ВАЖЕН ДЛЯ СОЗДАНИЯ СЛОЯ И СЦЕПЛЕНИЯ ЕГО С ПРЕДЫДУЩИМИ СЛОЯМИ.
Сила сцепления слоев может быть в дальнейшем увеличена после каждого цикла. Вам необходимо остановится минимум на час. Во время этого периода вы должны дать обсохнуть трубам на воздухе после каждого полного цикла. Это плотнее укладывает слои, как следствие удаления влаги с поверхности. После смените воду и приступайте к следующему циклу. Никогда не трогайте слой, даже если он полностью высох.
Ravi процедура, данная ему Dave Lawton:
1.Не используйте какого либо сопротивления на негативной стороне когда доводите трубы.
2.Начните с 0.5 Am на частотном генераторе и отключите после 25 минут, отключено 30 минут.
3. Потом 1.0 Amps на 20 min и стоп 30 min
4. Потом 1.5 Amps на 15 min и стоп 20 min
5. Потом 2.0 Amps на 10 min и стоп 20 min
6. Потом 2.5 Amps на 5 min и стоп 15 min
7. Потом 3.0 Amps от 120 до 150 сек. Затем вы должны проверить WFC. Если нагрелась, сократите время.
ПОСЛЕ ПЕРВЫХ 7 ШАГОВ, ПОЗВОЛЬТЕ ЯЧЕЙКЕ ПОСТОЯТЬ, ПО КРАЙНЕЙ МЕРЕ ЧАС, ПЕРЕД ТЕМ КАК НАЧНЕТЕ СНОВА. Вы должны видеть едва заметное начало генерации газа, что должно выделять множество коричневой грязи. Это заняло у Ravi и Dave около месяца, пока коричневая грязь исчезла.

Выделение коричневой грязи.
Смените воду после начала каждого цикла. НЕ ТРОГАЙТЕ трубы голыми руками! Если необходимо очистить концы труб от грязи ипользуйте щетку, но не трогайте! Ravi опыт подсказывает, что коричневая грязная вода, оставленная с предыдущего цикла, приводит к нагреву, а это необходимо избегать. После некоторого периода времени вы увидите снижение выделяемой коричневой грязи. После снижения выделяемой грязи, вы заметите снижение тока при такой же генерации. Щетка для макияжа вполне подойдет для очистки концов труб до и после доводки. Во время доводки нет нужды подсоединять VIC -voltage intensifier circuit (Toroid + Inductors).
Очевидно, что после трубы не должны выделять какую - либо коричневую грязь. В этой точке вы должны получить очень хорошую производительность газа. Вы будете иметь беловатое пылевидное покрытие на поверхностях. Никогда не трогайте трубы голыми руками, когда получите это.

Белое изоляционное покрытие, сформированное на негативе.
ПРОВОДИТЕ ДОВОДКУ ТОЛЬКО В ПОМЕЩЕНИЯХ С ХОРОШЕЙ ВЕНТИЛЯЦИЕЙ (ВЫТЯЖКОЙ) НА ПОТОЛКЕ. УЧТИТЕ, ЧТО ГЕНЕРИРОВАННЫЙ ГАЗ ИМЕЕТ СВОЙСТВО НАКАПЛИВАТЬСЯ И ВЗРЫВАТЬСЯ, НЕСЯ РАЗРУШЕНИЕ! СТАРАЙТЕСЬ РАБОТАТЬ ТОЛЬКО НА СВЕЖЕМ ВОЗДУХЕ, ГДЕ ГАЗ НЕ МОЖЕТ СКОПИТЬСЯ В БОЛЬШИХ КОЛИЧЕСТВАХ!
Вышеописанный процесс должен быть сделан после отжига труб. Проследите, чтобы на поверхности не было окислов и используйте detergent (моющее средство) помыв трубы и тщательно смойте их свежей водой. Затем соберите установку включая провода и основу. В конце прополощите трубы большим количеством воды. Не трогайте трубы голыми руками после этого.
Aaron’s video объяснение о непроводящем слое.
Когда установка включена, вы видите формирование пузырьков внешних труб (как на видео). ThisЭто происходит во время процесса доводки. Ravi утверждает, что Dave рассказывал ему что доводка закончена если пузырьки не формируются на внешней поверхности и вы видите белое порошкообразное покрытие на трубах. Ravi пошел дальше этого и закончил после больших пузырей.
Ravi утверждает, что весьма важно следовать условиям доводки. Поскольку доводка предусматривает неявное формирование слоя на поверхности, если вы используете большой ток долгий период. Когда вы превышаете ток 3 Amps, существует вероятность отслаивания покрытия. Связь между слоями не столь сильная. Эти слои формируются слой на слой после каждого цикла доводки. Чем дольше вы используете низкий ток, тем лучше конечный выход.
Ravi также использовал 0.2 amps для доводки малым током. Это оптимально, однако занимает много времени. Если вы желаете сделать наилучшее покрытие и выход газа, вы можете использовать 0.2 amp.
Множество людей спрашивают, что же представляет собой покрытие, почему нельзя дотрагиваться, разбирать и собирать.
Проверьте:
http://www. /watch? v=leAtiaCygng

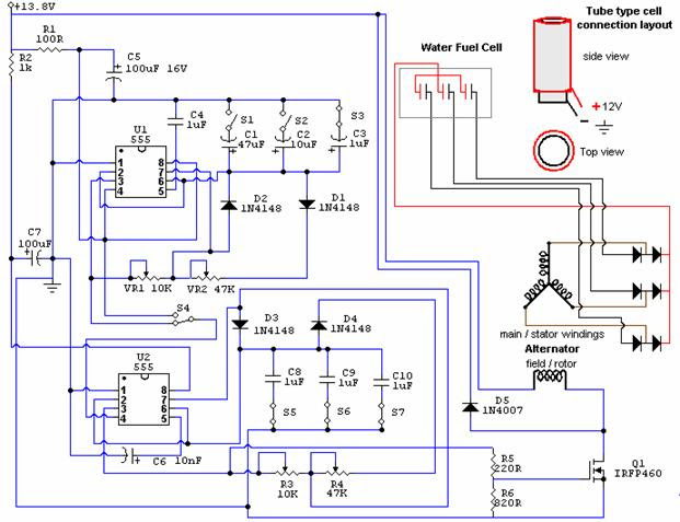
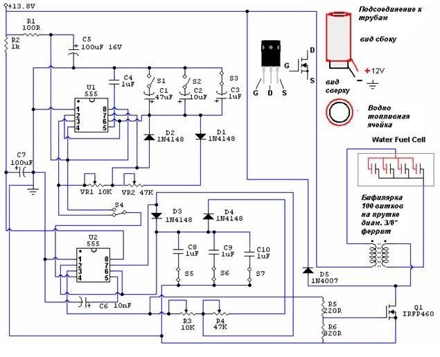
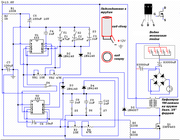
WFC Электрическая схема
Alternator

Установка Stevie.
Возможны некоторые потери в версии с alternator. Оригинальная схема alternator будет добавлена. Рекомендуем вначале обкатать обычную версию. Схема с alternator была сделана Dave в подражание технологии Стэна Мэйера.

Тест бифилярных индукторов

Индукторы нуждаются в доработке и исследованиях для достижения такой превосходной схемы, как сделал Stan Meyer. Stan имел лучшую схему, которую он никогда не открывал. Документалисты из UK TV (телевидения) утверждают, что Stan запрещал даже просто направить камеру в сторону более передовой ячейки.
Индукторы были, в общем, частью VIC. Dave использовал точный расчет (100 витков, диаметр провода, и т. д.) индукторов, упомянутых в патенте Стэна US Pat 4936961. Ravi позже добавил тороид и диод, что увеличило эффективность по сравнению с использованием одних индукторов. Ravi не использовал переменный редуктор, упомянутый в патенте. У него были намотаны провода как в упомянутом старом документе D14, стр.7.

Ravi утверждает: “Индуктор на обеих электродах - негативе и позитиве необходим. ”Я сделал это на ферритовом стержне 25 mm длиной 100 витков двойного эмалированного электролитического провода (100 turns of Double Enameled Electrolytic Copper (99.99%) of 22 SWG (0.711mm dia) (99.9%) 22 SWG 0.711mm диаметр) которые предложил Dave.”

Вы заметите увеличение производства газа после подключения бифилярных индукторов. Попробуйте для начала один. Если нагревается, увеличьте количество индукторов.
Ravi использовал 9 отдельных индукторов с бифилярной намоткой для 9 труб с 22SWG магнитными проводами. Если индукторы и тороид (часть VIC) нагреваются и эффективность падает, это следствие коэффициента температурного сопротивления меди. Ответ на проблему: использовать большие индукторы и тороиды, а также толще провода.

Схема интенсификации вольтажа.

Расчеты VIC данные в патенте 4936961 на странице 6, возможно подойдут для малой установки, но не для длины и количества труб использованных Ravi. Stan дал основную идею, как это должно быть, но нам нужны детальные расчеты для наших размеров. Моя WFC это не законченный проект, который продолжает развиваться и есть много комбинаций индукторов, которые еще нужно опробовать.
,
VIC в общем необходим тороидальный сердечник и металлический диод 600V 40A на радиаторе. Расчеты, размеры и витки в патенте Stan US pat 4936961. Он использовал переменный индуктор в патенте на стороне – негатив. Ravi использовал постоянный индуктор. Один на позитивной стороне, другой на негативе. Ravi утверждает, что не предполагал использовать бифилярку на индукторах - они давали законченное дерево труб.

Резисторы 100 ohm 0.25W были заменены на 100 ohm 0.5W поскольку 0.25W выгорали. Бифилярные индукторы намотаны на ферритовые сердечники используя рекомендации документа D14.
Когда используете версию Ravi, вы должны использовать диод чтобы обрезать обратныйэлектромагнитный имульс. Ravi утверждает, это очень важно!
А это даст вам максимальный выход, что не упомянуто Dave или в D14. Вы выжмете все соки из системы только при тщательном соблюдении всей доводки.
video Высокий выход с индукторами упомянутыми в D14. Даже без сопротивления вы можете иметь тот же выход от 0.3 до 0.6 amps дополнительно. Но все же, я думаю тот же эффект можно получить используя больший индуктор. Просто следуйте указаниям, и постепенно снижайте ток при том же выходе газа и выход WFC будет оставаться тем же при очень низком ампераже. В какой – то момент, при доводке труб выделение газа кардинально увеличится, а потребление тока упадет. Это заняло у Ravi почти 3 месяца, чтобы достигнуть такой выход газа.

На картинке вверху бифилярные индукторы испытуемые на установке Ravi. Они были соединены на каждую трубу отдельно. Диод 1200 V 40 Amps. На твердый сердечник длиной 8" намотан 0.711 mm провод от конца в конец. Генерация увеличена примерно иным 10cc газа для 20 секундного в сравнении с постоянными индукторами. Это работает эффективно!! Нужно попытаться иные комбинации, возможно можно еще увеличить эффективность.

Переменные резисторы.
Ravi также экспериментировал - использовал Nichrome 80/20 сплав сопротивления проводом 1.6 mm диаметром как переменный резистор. Провод имеет сопротивление 0.52 Ohms/mt. С самого начала эффективность ячейки упала. Ravi утверждает, что “если бы я не использовал это 3 – 4 дня, а после включил на 10 – 15 минут, это дало бы высокую эффективность”.
Если вы смотрели Stan's patent 4,798,661 на странице 2 Рис.1 эти переменные резисторы, этот процесс был использован на автомобиле. Не использовался коммерчески, поскольку дает пророст в 50% пробега! Это кардинально изменило бы пробелу с выхлопными газами автомобилей! Генерация мощности через ICE неприемлема из – за сильного износа двигателя. Двигатель необходимо растачивать через каждые 2 месяца! Можно использовать только на малых турбинах. Для сохранения установки, IC Двигатели должны быть OK. При подсоединении ICE есть множество больших и малых модификаций и настроек в зависимости от типа двигателя и года выпуска.
Video 3: После закрытия герметичной крышки и входным электрическим током 0.5 Amps от частотного генератора.
Частотный генератор
Все фото поддержаны http://www. /
Вид спереди

Вид сзади




Первая тестовая ячейка от Panacea
Переменный индуктор
Ravi испытывает различные переменные индукторы для создания концепции.


Факультативная информация
Solid state version
Ravi советует, если FETS сигнального генератора сдувается, лучшее решение отделить сигнальный генератор поставив VIC между. Посмотрим в патент Stan US Pat 4936961 для конструкционных деталей VIC. A все что требутся - это намотать индукторы и тороид как в патенте. Ravi утверждает, что использовал больший диаметр проводов и больший тороид, чтобы избежать нагрева обмоток. Также используйте высокочастотный V 40 Amp диод между позитивом индуктора и вторичной обмоткой тороида. Проблема решена!
Оригинальные индукторы Dave на 100 витков были сделаны по его описанию VIC. Он оставил только индуктор и удалил тороид и диод. Тороид изолирует частотный генератор и поднимает вольтаж. Ravi сообщает, что он уже тестировал и улучшил генерацию газа, получив даже больше.
Расчеты Фарадея
Подсчитываем, 2.4 ватт x 1 час = 1литр.
2.4 ватт часов на литр.
Вольт x Ампер =Ватт
12 x 0.51 = 6.12 ватт
Генерируется около 7 cc/sec of H2 + O2
Конвертирует 4.66 CC H2/сек. который конвертирует 16.776 литров / час 16.776 x 2.4 ватт (Фарадей/литр/час генерация) = 40.262 ватт. Ravi установка генерировала 40.2 ватт по Фарадею только с 6.12 ватт. Это значит что он на 550% превысил Фарадеевский максимум 40.2/6.12 x 100 = 656.86%656Faraday) = 556.86% Выход !!
Presently the approximate volumetric gas discharge by an inverted measuring flask is given below:
Сравнительная таблица выхода газа
INPUT--H2+O2 cc/sec---H2 only cc/sec---H2 Lit/hr
0.5 A-----7.-----4.----16.776
1.0 A-----8.-----5.----20.808
1.5 A-----11.----7.----28.008
2.0 A-----14.----9.----33.588
3.0 A-----16.---10.----39.276
4.0 A-----18.---12.----43.200
H2+O2 Был подсчитан по среднему значению за время 30 сек. Я не очень уверен в объемах H2 и O2 поскольку считал что H2 это 2/3 общего объема. Кислород O2 как 1/3 от объема. В случае если я ошибаюсь, пожалуйста сообщите мне.
Video тест выхода газа
Собранный газ был более 150CC, должен быть 160 / 165CC. Некоторые возможно скажут, что это возможно пар / испарения / туман. Пусть возьмут 150CC в 20 сек. Получится 7.5CC газа /сек. при 0.48A - 0.50A. Напоследок я проверил со старыми проводами: было 7.0 CC газа без каких либо потерь генерации.
video s показывает входное напряжение и ток цифровыми и аналоговыми измерителями. Часть ипульсной схемы была выключена (левая сторона 555 в D14 выключатель на ноге 3), вы увидите что ток сложился в 4 раза.
Доводка
Время для доводки довольно большое. На повехностях формируется слой оксида никеля и оксида хрома и в случае с 316L вы имеете @ 2% Molybdenum в SS сплаве. Вы должно быть правы насчет оксида хрома, который скорее всего диэлектрик. Nickel проходит в воздух и иные формы оксидов как цинк при гальванике. Например: в случае если вам нужно электрически никелировать, вам нужно реактивировать поверхность слоя перед процессом нанесения, иначе нанесенный слой отшелушится.
При начале доводки очень важно соблюдать режим с малым током, дающим более мелкое зерно в слое. При увеличении тока размер зерна тоже увеличивается. Большее зерно это плохое сцепление. И вам придется начинать все с начала, а это займет больше времени.
ПОЖАЛУЙСТА, НИКОГДА НЕ ИСПОЛЬЗУЙТЕ БОЛЬШОЙ ТОК, ПОКА ВЫ НЕ СОЗДАЛИ ПЕРВИЧНЫЙ СЛОЙ В ТЕЧЕНИИИ НЕДЕЛИ СЛАБЫМ ТОКОМ. МАЛЫЙ ТОК ЧРЕЗВЫЧАЙНО ВАЖЕН ДЛЯ СОЗДАНИЯ ПЕРВИЧНОГО СЛОЯ СЦЕПЛЕНИЯ С МЕТАЛЛОМ И ПОСЛЕДУЮЩИМИ СЛОЯМИ.
Сила сцепления слоя может быть далее увеличена после каждого цикла. Вам следует придерживаться правила: Делать часовой перерыв после каждого цикла. Во время перерыва извлечь ячейки из воды и дать им обсохнуть на воздухе. Затем смените воду и повторите цикл. Дайте полностью обсохнуть трубам! Не трогайте их, пока они полностью не обсохнут!
http://www. /~hheffner/GlowExper. pdf
Ravi говорит: ЭТО ОПИСАНИЕ, КАКИЕ РЕАКЦИИ ПРОИСХОДЯТ ВСЛЕДСТВИЕ ДОВОДКИ. ПОКРЫТИЕ ФОРМИРУЕТСЯ В ВОДЕ ИЗ НИКЕЛЯ. СЕРИЯ SS316L ИМЕЕТ НАИБОЛЬШЕЕ КОЛИЧЕСТВО НИКЕЛЯ В 300 СЕРИИ! Это также подтверждает, почему появляется жар в WFC, а также что это может быть видно в темноте. Некоторые документы утверждают даже, что присутствует явление «холодной плавки» и как следствие, сверхединичность устройства.
Эти документы положат конец дискуссии «почему так важна доводка»:
http://www. /~hheffner/BlueAEH. pdf
http://www. /~hheffner/GlowExper. pdf
http://www. /~hheffner/OrangeGlow. pdf
http://www. /~hheffner/Key2Free. pdf
Следующее объясняет, возможное объяснение работы ячейки как плазма версию «диодного эффекта», упомянутого выше в ссылках.
http://uk. /watch? v=rUHeBPBzca0
Дополнительные опции
Использование Delrin

В одном из своих патентов Stan говорит об polyoxymethylene (Delrin) , w который имеет большую диэлектрическую константу. Он использовал Delrin на внешней стороне внешних труб и на внутренней стороне внутренних для уменьшения электронной утечки. Барьер формируемый белым покрытием имеет сравнительно меньшую диэлектричесую проницаемость, чем толщина используемого материала Derlin.
Прорезанные прорези во внешних трубах
На картинке ясно видны прямоугольныепрорези во внешних трубах установки Stanley Meyer.

Установка Мэйера во время работы – фото из документов Мэйера.
Поскольку мы имеем дело с некой формой акустического резонанса, имеет смысл сделать прорези во внешних позитивных трубах для того чтобы попасть в резонанс с внутренними негативными трубами. Неизвестно, почему это сделал Stan. Пожалуйста, смотрите документ D14. Инженер контактировал с
Panacea и дал следующий совет:

WFC спайка
Сообщение: Я повторил работу Мэйера и сделал несколько шагов вперед.
Во первых, во время сборки генератора я выяснил, что вы должны настроить трубы на одинаковую высоту. Я сделал это с простым гитарным тюнером (камертоном). Просто повесить тюнер на трубу и ударить слегка по ней бронзовым молоточком ( бронза - чтобы избежать поляризацию). Простейший путь изменить высоту - пропиливать прорезь, как делал Мэйер.
Во вторых, раскачивать с высоким напряжением, при малом ампераже. Вода резонирует на 926khz, и распадается в этом диапазоне. Перед доводкой генератора, коротко сухо модулируйте в течение 5 секунд взрывы, с 2 минутами между взрывами около 10 мин. Вы должны услышать жужжание, и с тренированным ухом услышать если одна из установок не в высоте.
Я также добавил тороидальную катушку, чтобы производить parahydrogen (водород НН). Размер трубы определен диаметром ячейки, это 4,5, или 6 но оптимальный зазор между трубами должен оставаться от.045 до.060. Старайтесь закремить назкую сторону. Если вы делаете правильно, это займет МИНИМУМ 2 – 3 месяца чтобы довести трубы. Я не добавлял тороид до финальной сборки. Старайтесь выдержать зазор 1/8' от верха труб до тороида. Я сейчас запускаю 70psi в генераторе.
Схема холодного тока(холодного электричества)
Если вы экспериментируете с схемами холодного тока и желаете поменять значения компонентов схемы, например, конденсаторов. Пожалуйста, держите в уме следующее. Игнорируйте относительно мелкие конструкционные особенности. Конденсаторы тоже. Они работают как резервуар для электронов. Если у вас много электронов, например в схеме питания, вам нужны большие конденсаторы. Чем больше, тем лучше. Когда проходит низкая частота через конденсатор, когда сигнал высок, электроны будут вливаться в конденсатор. Когда сигнал низок – выливаться назад. Вы должны быть уверены что емкости конденсатора хватит для вливания и выливания. Если частота высокая, пиковое значение бывает очень малый отрезок времени. Следовательно, вам не надо столь большой конденсатор. Конденсатор может быть очень малого размера при большой частоте. НО, если конденсатор качественный и имеет малый ток утечки, большой конденсатор может делать ту же работу, что и малый (хотя он физически больше, тяжелее и более дорогой). Здравый смысл: а надо ли?...
Когда используете схему таймера или генератора, малые конденсаторы заполняются быстрее и как следствие, быстрее переключают схему, частота выше. Ток, текущий в конденсатор контролируется резистором. Чем больше его сопротивление, тем медленнее заполняется конденсатор, тем ниже частота генерации.
В схеме Dave Lawton, частотный диапазон выбирается методом включения соответствующего конденсатора. Больше емкость - ниже частота. Это 47, 10 and 1 микрофарад для импульсов следования часоты. А частота 0.22, 0.1 и 0.01 микрофарад для частоты. Имеется очень большая возможность регулирования. Так от 10 Hz и ниже - 10 мкф., от 0.1 до 1 microfarad для высоких аудио частот, а 0.01 или менее для ультразвука и радиочастот.
Третья часть подтвердила, после разговора с Dave Lawton по телефону он выразил мнение, что размер конденсаторов не особенно важен, поскольку частота высокая. Dave все же сомневался, сказав что лампочка зажигается лучше, когда больше конденсатор. Может это не логично, все же лучше использовать очень большие конденсаторы.
Примечание: схема выглядит как конденсатор постоянного тока. Нет такого понятия как «конденсатор постоянного напряжения», или «конденсатор переменного напряжения», просто «конденсатор». Они одинаковые, с малыми различиями по производителям и используемым материалам при изготовлении. Tantalum конденсаторы – это чрезвычайно малый ток утечки, может держать заряд сутками. Но емкость не более 1 mF.
Просматривая конденсаторы используемые Dave, без ясных объяснений зачем они нужны, вообще непонятно, может, они стояли на полке, пока Dave возился со схемой? Похоже, любой конденсатор будет работать в данной позиции. 1000
mF возможно, также будет хорошо работать. Это не тот случай, где Dave испробовал кучу конденсаторов и выяснил, что подходит только этот, показанный на схеме.

Аналогия холодного тока (электричества) использованная в схеме Tao
Meyer's EEC схема на печатной плате в равнении с недавно опубликованной Lawton где он зажигает лампочку в цепи с иной нагрузкой, значительно проще. В его устройстве 'amp consuming device' ( устройство потребляющее ток) аналогично лампочке Lawton. Когда вода в WFC расщепляется, электроны в воде смещаются и успешные положительные импульсы «высасываются» потребляющим устройством.
В воде присутствуют свободные электроны, и при прохождении положительного импульса электроны движутся в правильном направлении через устройство потребляющее ток. На второй картинке Meyer модернизировал установку, добавив переключающий механизм, где он мог выбрать когда он направит позитивные импульсы на потребителя. Так, Meyer мог послать импульсы на электроды WFC и расщепить воду, затем переключить переключатель и послать импульсы на потребителя используя электроны в воде.
У Lawton с другой стороны, был модифицированный Meyer's EEC с добавочным улучшением - экстра большие конденсаторы. Эти конденсаторы, думается, могли заряжаться продолжительными высоковольтными импульсами, подаваемыми на WFC, аналогично установке Bedini. Эти электроны могли бы двигаться и стать причиной флуктуации тока, ударив по диодному мосту и запитав нагрузку. В общем, существует множество различных путей осуществить EEC.
Вставка лазера в резонансную полость
В исследовательских бумагах Stanley Myer, если вставить лазер в полость впрыскивая определенные частоты света, это помогает расщепить воду. Это можно сделать светодиодом с длиной волны 395 nm. Ячейка должна быть доведена, подготовлена и число витков трансформатора должно соответствовать. После всего процесса, в финале тестировать со светодиодом.
Отжиг по Rick
Чтобы понять это, вы должны усвоить процесс производства. Процесс вытяжки или тюбинга это создание безшовных труб….Проще говоря, что такое труба? Вначале процесса из металла формуют цилиндрическую болванку. Болванка протягивается через специальное устройство выдавливающее металл в виде трубы. Можете представить, какой стресс получает металл. Если оставить металл в таком состоянии, точки натяжения могут приобрести волосяную структуру, которая распространяется и растет, особенно если труба нагревается и / или охлаждается, работает под давлением во время использоваения. Разумеется, это ведет к поломке.
Бесшовные трубы производятся по причине большей прочности по сравнению с шовными. Более того, большинство труб проходят через отжиг. Отжиг когда готовые трубы помещают в специальную печь с точно регулируемой температурой и специальной атмосферой, продолжительное время. Нагрев ослабляет металл и снимает температурные натяжения. После отжига, загрязнения подымаются к поверхности, исчезают цветные пятна. Высококачественная нержавейка, (любая труба из качественного металла имеет матовую поверхность) должна иметь на поверхности качественное основание и затем полироваться специальным оборудованием. Если только вы не производитель труб, имеется хороший шанс, что отжиг уже сделан. Проверьте у производителя! Автор статьи приобрел уже отожженную, но незаконченную трубу. Зачистил хорошей наждачной бумагой на токарном станке, чтобы придать поверхности соответствующую полировку.
Между прочим, в справочнике может быть указан внутренний диаметр, а в производстве труб указывают внешний. Вы возможно уже знаете это. Просто часто информация может отсутствовать, либо быть непонятной.
Для меня интересно заметить, что некоторые люди верят, что Мэйер настраивал трубы путем пропила на верхнем конце, как подстраивают трубы в музыкальных органах. Трубы в воде не могут производить тот же звук по высоте и гармоникам, что и в воздухе. Техника может быть полезна в манипулировании резонансом, и производя уровень гармонических искажений который можно рассматривать как эффект влияющий на конечный результат производства водорода.
Я вижу, вы немного сконфужены и возможно нуждаетесь в дальнейших пояснениях. Ravi прав, говоря что резание металла может создать точки натяжения в металле, и это частично верно, когда метод резания вызывает нагрев металла, например, резание диском. Трубы из нержавейки трудно резать, они очень восприимчивы к нагреву, если только вы не режете очень медленно, в изобилии используя охладитель.
Могу предложить, что ежели кто либо осуществляет проект с трубами, можно заказать трубы предварительно нарезанные на нужную длину лазером. Это сэкономит время и деньги. Если вы купите предварительно полированные трубы, вам нужно только зачистить наждачкой внутренние поверхности внешних труб, а внешние – внутренних. Это активные поверхности, и их зачистка имеет положительный эффект для HHO генерации. Если у вас трубы прошли процесс отжига, вам нужно зачистить все плоскости чтобы удалить грязь и посторонние включения. Зачистка - это не процесс ведущий к возникновению температурных натяжений в металле, если только не делать зачистку на токарном станке, поскольку это имеет тенденцию к быстрому нагреву поверхности металла. Лучше зачищать на «мокрую» и медленно, чтобы не было нагрева.
Неудача R и D
Ravzz-: Я решил, что лучше информировать других, чтобы они не повторяли мои ошибки делая то же что и я снова. Pancake Bifilar был сделан из 1.626mm сверх эмалированного магнитного провода (super enameled magnet wire). Длинные индукторы на фото - соржавевшие, мягко - железные трубы, заполненные ферритовым порошком....... они не работают, как ожидалось, как и pancake bifilar.


Аномалии
Dave упоминал свечение в темноте. Ravi проверил это в полной темноте – действительно, есть легкое свечение исходящее из дна WFC, но откуда именно, не определить. Попытался сфотографировать, но неудачно – светится точками. Недавно нашли объяснение этому, информация в готовящихся документах.
Закрытое сообщение от Ravzz
Согласно последним данным: Опубликовано в понедельник 11 августа 2008 г.
The Guardian/UK - Таяние льда ускоряется. Северный полюс может освободиться ото льда за 5 лет вместо 60.

ВОССТАНЬТЕ И ИЗВЕСТИТЕ ЛЮДЕЙ! Самое время заметить людям, что все далеко не тип топ!I Откройте глаза! Ваши ожидания, что кто – то все решит, несостоятельны! … Политиканы и монопольный бизнес – вот причина отсутствия реальных шагов, чтобы замедлить глобальное потепление, если не предотвратить! Грустно, они даже не осознают, что забивают гвозди в свое будущее и будущее своих детей, ничего не предпринимая!
Политики спят, не замечая, что в угоду пустых интересов приносят в жертву реформы глобального значения.
Люди! Те, кто ищет в чем – то скрытую подоплеку, должны понять, что мы хотим спасти будущее для них самих, их детей и внуков….. все, что мы хотим, это чистый воздух, необходимый всем нам для дыхания, а значит и жизни….
Время пересмотреть ваши намерения….Что вы будете делать со всеми вашими $$ если не сможете даже дышать?
$$- это всего лишь вонючие гнилые бумажки, вы не сможете купить за них здоровье себе и своим близким!
Пусть мне стукнут по лицу кирпичом, если люди, которые принимают решения, сделали все, что надо было сделать для изменения ситуации! – Ravzz
Panacea поддержка по ячейкам и компонентам
http://www. /
http://www. courtiestown. co. uk/batteries/shop. htm
Металл поддержка
http://www. /- (304 SS only)
http://www. /
Тюбинг
http://www. /vacuum/sis/steelhos. htm
http://www. /piping-clear-pvc. asp
Links
http://jnaudin. free. fr/wfc/index. htm
http://waterfuel. t35.com/wf_meyer_ravi. html
http://www. /browse/srawofni/33693 или http://www. /browse/waterfuel/42765 (Plans and related info in the above links)
Ravi технические дискуссии
http://www. /phpBB2/viewtopic. php? t=1602
http://www. /index. php/topic,3079.0.html
http://www. /renewable-energy
Video
Ravi’s Youtube Channel:
Credits
Открытое энергетическое сообщество
Если вы в состоянии дополнить этот документ, пожалуйста контактируйте с нашей некоммерческой организацией:
http://www. panacea-bocaf. org